Go Cart Power Circuitry
6.131 Power Electronics Laboratory (Fall 2021)
Objective: While taking MIT’s 6.131, students learn to design and build power electronic circuits through a variety of labs. These labs include the construction of drive circuitry for an electric go-cart, flash strobes, computer power supplies, three-phase inverters for AC motors, and resonant drives for lamp ballasts. The semester ends with a final project in an area of interest to the student that incorporates the semesters exploration into the analysis of such systems.
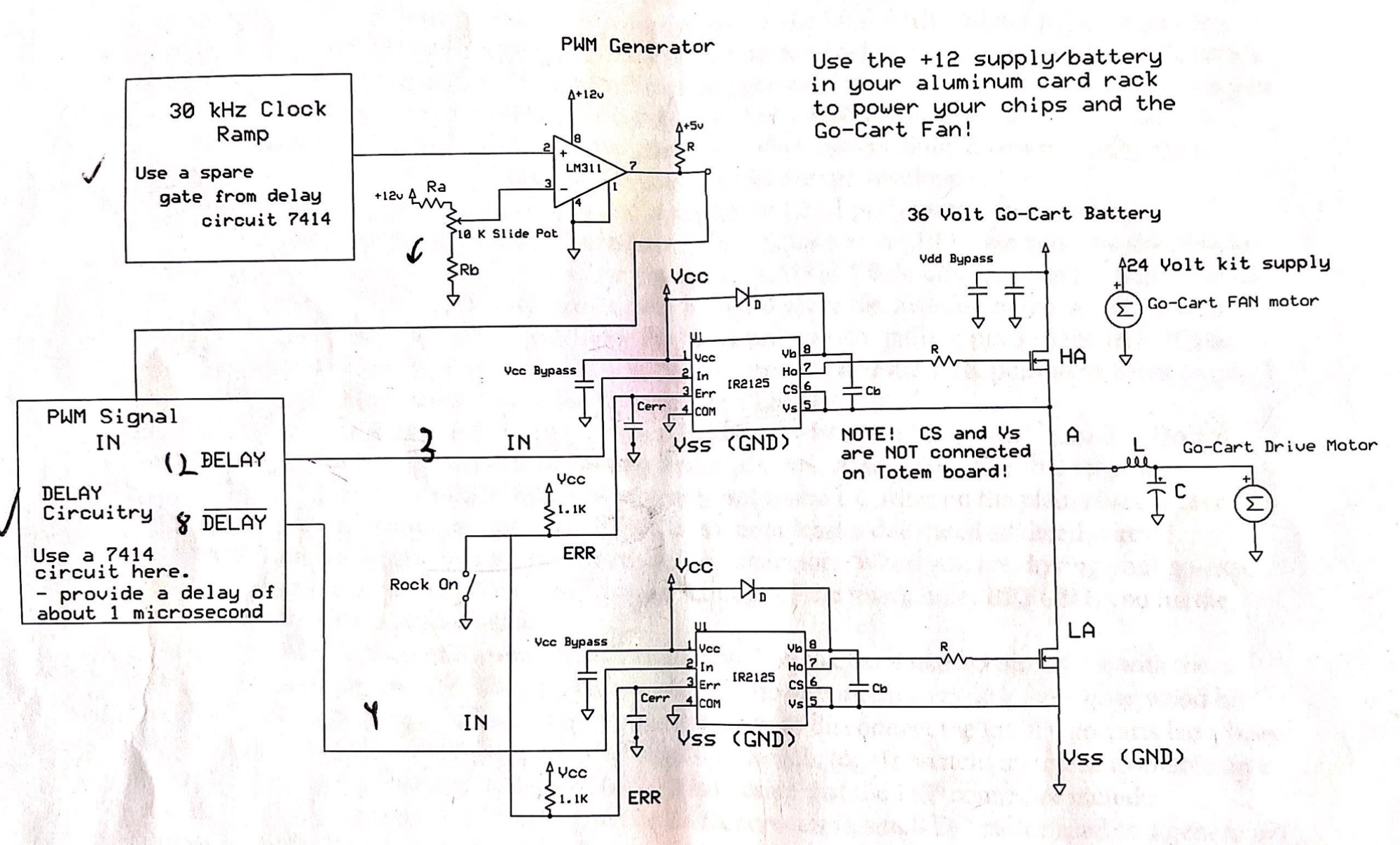
36 V Go-Cart Drive Circuitry
Wired a Buck Converter Drive for Go Cart DC Drive Motor. The MOSFET Drivers are run on 30 kHz alternating delay signals. An LC low pass filter, smoothed the input to Go Cart Motor.
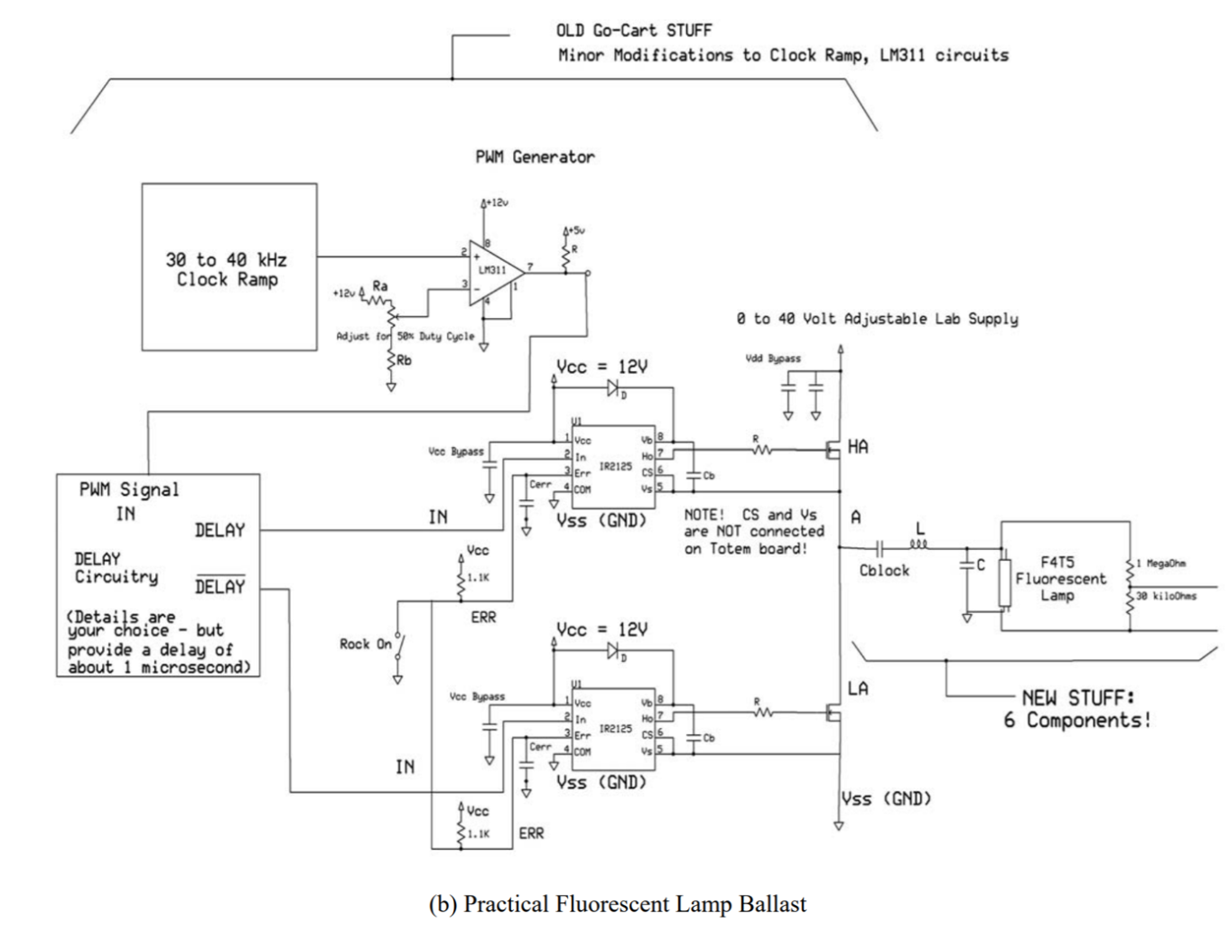
Flourescent Lamp Ballast
Constructed a Resonant Converter for Fluorescent Lamp Ballast. Resonant Frequency to strike the lamp achieved between 30-40 kHz.
200 V DC Power Supply
Built a 200V DC Power Supply with Transformer and Clamp that operates at CCM (Continuous Conduction Mode) with a nominal voltage across Cclamp of 120 V.
DCM Boost LED Driver/Desk Lamp
Brushed DC Motor Build
Three Phase Inverter, Induction Motor
Finite State Machine Drive for Three Phase Bridge Induction Motor Drive. System is driven by 21 kHz PWM Oscillator with a variable duty cycle.
Bi-Directional Motor Controller
For my final project, I dedicated the last four weeks of the semester implementing bi-directional motor control, with a feedback loop to implement cruise control. Essentially, the circuit would spin the motor in both directions, and after a button was pressed, the motor would try its best to keep its current speed constant even after loading. To do this, I built an H-Bridge, with PWM motor control and an adjustable duty cycle. Subsequently, I used an ADC and a DAC as a sample and hold, to record the back EMF of the motor once the button was pressed. Then using this as the reference voltage, I designed a type II compensator with the desired gains to automatically ramp up the duty cycle when necessary.

Applied Skills: Circuit Construction, Analysis and Design